当前位置: 首页 > 公司新闻 > 正文
公司在中国国际老员工创新大赛(2024) 广西赛区选拔赛中荣获佳绩
来源:电子信息公司 作者:王连湾 时间:2024年09月10日 18:56 点击数:[]

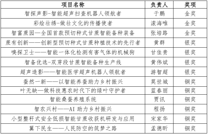
近日,中国国际老员工创新大赛(2024)广西赛区选拔赛中获奖名单公布,公司荣获金奖3项、银奖4项、铜奖6项,8名教师喜获创新创业导师荣誉称号。

一、项目获奖名单

二、优秀创新创业导师名单

本次选拔赛汇聚区内众多高校团队,参赛项目涉及电子信息、人工智能、物联网等多个尖端专业。公司代表队凭借扎实的专业知识、出色的创新能力和精心的项目准备,在比赛中各个不同的赛道上展现了公司师生的卓越风采。(初审:李旭 复审:梁翠凤 终审:罗少科)

上一条:电子信息公司召开师德师风培训专题会 下一条:公司员工在TI杯2024年全国老员工电子设计竞赛中获佳绩

关闭